台灣央行與美財政部昨(14日)晚罕見同步發布台美匯率議題聯合聲明,強調雙方將持續就總體經濟與匯率政策保持緊密協商,並共同承諾避免透過匯率取得不公平競爭優勢。該聲明由美財政部直接發出,央行同步公布,顯示協商層級高,且屬雙方正式協議一部分。這是台美近年來在匯率領域最具象徵意義的進展,被視為台美「非關稅壁壘」談判的重要里程碑。

央行澄清——美國從未要求台幣升值
在聲明中最引人注目的是,針對市場傳言「美國要求台幣升值」所引發的波動,央行強調,「美國財政部從未要求新台幣升值。」
今年5月台幣一度升抵兩年新高,引發市場揣測美方施壓,到6月27日盤中一度升值破29元價位,最高來到28.904元。當時正是美國宣布各國關稅稅率並開始談判之際,外界咸認台幣升值有美國的影子。
但在此次磋商過程中,央行明確指出,美國重視的是資訊透明度及外匯操作規範,並未要求台幣匯率走向。
美國財政部在今年6月的半年度匯率報告中,也未將台灣視為操縱匯率國,但維持台灣在「監測名單」中,顯示其持續關注台灣的資金流與干預規模。
干預資料從半年改為季報 透明度再升級
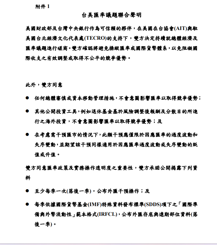
為回應美方要求、提升國際市場資訊透明度,在聯合聲明中,央行承諾自今年12月底起,將外匯市場干預金額的揭露頻率,從原本的每半年一次,提升為每季公布一次。
此外,央行將每季公布依國際貨幣基金(IMF)標準格式的「國際準備與外幣流動性」IRFCL資料,包括外匯存底與遠期部位明細,資訊透明度將與主要經濟體接軌。
美國強調「干預可以,但不能操縱」 雙向干預成新共識
美國財政部在聲明中說,各國在必要時得以干預匯市,但應僅限因應「過度波動」或「失序變動」。
更關鍵的是,美方特別強調,干預應屬「雙向」——不僅可因應過度貶值,也適用於避免過度升值。這意味美國並未要求台灣避免買匯,也未要求台幣升值,而是希望干預政策保持一致性與透明化。
這與央行長期宣示的立場一致,即台灣並未操縱匯率,只在市場「失序」時才進場穩定波動。
央行強調未參與關稅談判 聯合聲明與「對等關稅」無關
針對外界將台美聯合聲明與「對等關稅」(reciprocal tariffs)談判相互連結,央行在聲明中嚴正澄清,這次公告內容並非台美關稅磋商的一部分。央行強調,其並非行政院「台美經貿工作小組」成員,也未參與行政團隊與美國貿易代表署(USTR)、美國商務部(DOC)之間的關稅談判。
央行表示,本次對外發布的聯合聲明,是央行與美國財政部多輪雙邊協商的成果,屬於台美經貿對話中「非關稅壁壘」領域項目,性質完全不同於外界關注的「對等關稅」議題。
台美談判分兩線進行 聯合聲明屬「非關稅壁壘」成果
央行官員進一步說明,目前台美經貿溝通實際上採取「雙軌並行」,包括由行政院負責的『關稅』談判——涉及台美是否調整雙邊關稅與貿易障礙。此外,央行與美財部主導的『非關稅壁壘』談判——聚焦國際收支、資金流動與匯率政策透明度。
官員強調,此次公布的聯合聲明即屬第二條線路,也就是非關稅壁壘的一部分,主要針對匯率資訊透明化、外匯干預原則等議題達成共識,是台美若要進一步完成正式協議前的重要節點。
央行重申,外界將此次聲明與「對等關稅」綁在一起,是誤解兩者性質;此次協商並未涉及任何關稅或貿易讓步,而是延續台美既有的金融與匯率政策對話架構。
三大原則框定未來台美匯率政策
台美在聯合聲明中確認了框定未來台美匯率政策的三大原則:
任何資本移動管理措施,不得以影響匯率、取得競爭優勢為目的。
海外投資(如退休基金)須以風險與報酬考量為主,而非匯率目的。
外匯干預應限於處理匯率「過度波動」或「失序變動」,並採雙向原則。
這三原則與美方要求一致,也使台灣匯率政策獲得「政策正當性」的國際背書。
對此,國際金融學者分析,台美共同聲明等同美國承認:台灣並未操縱匯率,且美方接受台灣外匯干預的必要性。在聯合聲明後,學者認為台灣財政、貿易談判壓力已有部分緩解,對台灣出口商而言,匯率政策將可維持既有彈性。
也有分析認為,美國願和台灣發布聯合聲明,意味華府正將台灣視為重要供應鏈夥伴,希望降低摩擦、提升合作基調。台美將從此進入更制度化、更透明、更常態化的金融與匯率政策合作新階段。
施俊吉:台美聯合發表聲明是好事
對此聲明,前行政院副院長施俊吉在臉書文表示,台美聯合發表聲明,且是台灣的中央銀行與美國的財政部聯合發布,這絕對是空前之舉,也是石破天驚的一項行動。為什麼會有這項聯合聲明,推測原因有二:
一、 經濟學人表示根據大麥克指數,台幣嚴重低估,低估幅度高達55%,應該大幅升值。
二、 台幣如果升值,美國債市可能會崩盤,所以美國財政部必須出面安撫市場,避免台資大舉拋售美債。
經濟學人的表示,央行也在昨晚以五點聲明回應,即時反應了經濟學人的觀點。

施俊吉表示,根據《金融時報》5月時的報導:「在巔峰時期,台灣壽險公司每年購買超過500億美元的美國資產。如今,台灣持有的1.7兆美元外債中,約1兆美元屬於私人部門,其中7,000億美元來自壽險公司。」因此台幣每升值1元(例如從31比1,升值為30比1),台灣壽險公司就會損失台幣7,000億元。且只要對台幣有升值預期,壽險公司就會拋售以美元計價的美債,急速換成美金,再匯回台灣換成台幣,以避免或降低匯損。
如此一來美元會波動、美債的殖利率也會上升(美債價格下跌)。由於台資拋售美債的規模可以大到7,000億美元,這比中國大量拋售美債還可怕,所以美國財政部必須安撫市場,穩定美國債市與股市。施俊吉表示,既然兩國已就台幣穩定性發表聯合聲明,經濟學人所引起的騷動會逐漸退潮。這證明台灣在美國的債券市場絕對不是微不足道的角色,我們不能妄自菲薄。



